• 欢迎光临!
陕西资讯在线
陕西资讯在线
  • 首页
首页包含"证券监管"标签的文章
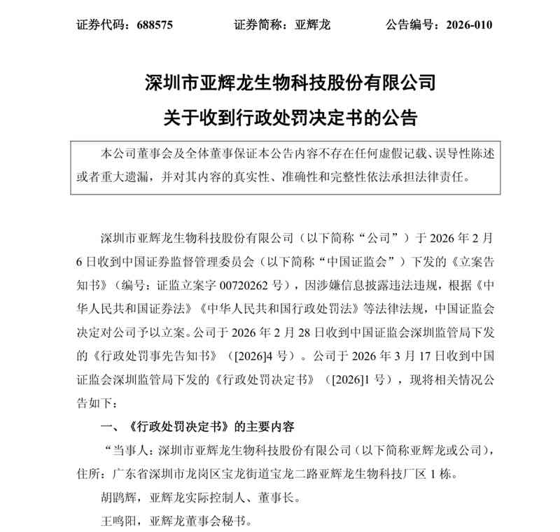
监管重拳出击误导陈述;两企借脑机接口热点违规;罚款警示全市场。

监管重拳出击误导陈述;两企借脑机接口热点违规;罚款警示全市场。

资本市场热点频现,脑机接口作为前沿科技概念,自然成为部分上市公司关注的焦点。但如何在披露中保持客观、审慎,成为检验企业合规水平的试金石。深圳证监局近日连发处罚决定书与事先告知书,直指亚辉龙与英集芯在脑...
admin666ss股票财经2026-04-210
    随机文章
    • 深度解读:【春运进行时】暖服务守护出行路
    • 凌晨三点的产房外,这个男人经历了人生最漫长的等待
    • 黄金市场深度解码:多重博弈下的价格走势与投资逻辑
    • 三大指数集体收涨,大盘收复4100点!炒A股选新浪财
    • 纽约民众对伊朗遇袭反应不一:愤怒、焦虑与喜悦交织
    • 盘中,集体拉升!涨价100百分号!芯片,传出利好消息
    • GEO优化服务商甄选指南:2026年3月最新
    • 对伊袭击越权?国会即将开启关键投票,或限制特朗普的战
    • 半场战报:波尔图1-0阿罗卡,皮耶图谢夫斯基破门
    • 海外布局遭遇环保重重关卡?达瑞矿业获批背后带来的深层
    • 内存涨价风暴:揭秘旗舰手机为何集体“身价倍增”
    • 苹果发布新款MacBookPro:首发M5ProMa
    • 看护期间刷视频抢红包,婴儿长时间趴睡后病亡,一育儿嫂
    • 亚马逊砸下近400亿美元建AI数据中心-西班牙阿拉贡
    • 现金与云端交易都来“赶集”,烟火气里金融也是主角
    • 广发银行首家获批筹建资产托管中心银行业托管业务迈入专
    • 霍尔木兹海峡局势升级;特朗普发表最新表态;市场资产出
    • 美国不断威胁下,“智利找了个借口拒绝中国医院船提供医
    • 防范心理:警惕侥幸思维引发的财产安全漏洞
    • 59-银保渠道保费
    网站分类
    • 新闻
    • IT技术
    • 企业服务
    • 体育新闻
    • 娱乐新闻
    • 情感心理
    • 影视小说
    • 游戏攻略
    • 股票财经
    • 汽车科技
    • 手机评测
    • 家电市场
    • 时尚用品
    • 文化旅游
    • 房产家居
    • 教育招生
    • 健康养生
    • 书画藏品
    随机标签
    • 行李箱(4)
    • 第二场(1)
    • 独特性(1)
    • 2.91%(2)
    • 斯科蒂(1)
    • 社会主义(9)
    • CCTV5(1)
    • 法律出版社(1)
    • 事务性(1)
    • 108(1)
    • 产业链(17)
    • 可以攻玉(1)
    • DRAM(2)
    • 另一面(1)
    • Android(2)
    • 这一下(1)
    • Compose(1)
    • 粮食产量(1)

    主营业务

    本站长期提供以下服务:

      V6SEO优化系统技术支持.网站地图

    联系我们

    有合作等事宜,可联系我们:

      Copyright2002-2024by红景城煜科技(沪ICP备2023011384号-10).AllRightsReserved.

    关注交流